7 Secretos / secretos del análisis de Causa raíz
Aquí está una lista de los 7 Secretos del análisis de causa raíz.
1. Tu análisis es tan bueno o tan malo como la información que recopilas.
2. Tus antecedentes y experiencia pueden estorbar a un buen análisis de causa raíz.
3. Tienes qué entender claramente qué sucedió antes de que entiendas por qué sucedió.
4. Las entrevistas no son para hacer preguntas.
5. No se pueden resolver todos los problemas de desempeño humano con disciplina, entrenamiento y procedimientos.
6. Frecuentemente, las personas no pueden implementar acciones correctivas efectivas a pesar de que encuentran las causas raíz.
7. Todas las investigaciones no fueron creadas iguales (pero los pasos de la investigación no se pueden eludir).
Si entra basura – sale basura
La mayor parte de los sistemas de análisis de causa raíz operan como un módulo único. Información entra y una solución sale. No ayudan, para nada, al investigador a recolectar la información correcta. Para empeorar la situación, algunas herramientas empiezan desarrollando una “hipótesis de trabajo” y después recolectan la información para verificar (o quizás rechazar), la hipótesis. Investigaciones exhaustivas han demostrado de que una vez que un investigador se involucra en una hipótesis particular, su cerebro automáticamente busca “hechos” que confirmen la hipótesis y pasa por alto “hechos” que rechazan la hipótesis. El resultado es: tú encuentras lo que quieres encontrar. Este no es unproceso robusto de análisis de causa raíz.
Investigaciones Atadas a RCA
Proceso de 7 Pasos de TapRooT® Copyright 2008 by System Improvements, Inc. Used by permission.
TapRooT® hace un enfoque completamente diferente de cómo el proceso de análisis de causa raíz se usa en una investigación. En el proceso de análisis de causa raíz de 7 Pasos TapRooT®, las herramientas se usan durante toda la investigación, para robustecer cada fase de la investigación, incluyendo la recolección de datos.
Paso 1: Planeación
La primera herramienta de la caja de herramientas TapRooT® y que ayuda al investigador a recolectar información es la SnapCharT®. El investigador inicia la organización de la investigación con esta herramienta y decide qué evidencia le hace falta y le asigna prioridad a la obtención de evidencia que pueda perderse
Primer secreto.
Obtener la información necesaria para entender el incidente en forma completa y precisa. Si tratas de analizar las suposiciones, en esta etapa, estarías adivinando las causas raíz y ajustando tus adivinanzas, sin recolectar el resto de la información, lo que sería una mala práctica.
Secreto 2
Tu conocimiento o falta del mismo puede atravesarse en el camino de un buen análisis de causa raíz
¿Piensan que esto es obvio? bueno muchas personas no se dan cuenta de que esto interfiere con su análisis de Causa Raíz Empecemos con un popular mito del análisis de causa raíz:
Causa & Efecto
Muchos piensan que se puede usar la teoría de Causa/Efecto para encontrar causas raíz. Ellos suponen que la experiencia del investigador que ha visto una causa producir un efecto puede utilizar ese conocimiento para diagnosticar futuros problemas, usando su experiencia para deducir los enlaces causales complejos (cadena de Causa/Efecto), de un accidente. Esta teoría es la base de muchos sistemas de análisis de causa raíz como: el 5 Por qués, el Análisis Causa/Efecto y el FMEA (Failure Mode and Effect Analysis – Análisis de Modo de Falla y Efecto). Un problema evidente de esta teoría es que investigadores sin experiencia no conocen muchas de las relaciones de causa efecto y no podrán encontrar lo que no saben. Pero muchos no entienden que aún investigadores con experiencia pueden desorientarse por las suposiciones que hay atrás del análisis de causa/efecto. ¿Cómo? Sigamos adelante…
Celada del Investigador
Investigadores con experiencia caen frecuentemente en las mismas trampas de la causa/efecto en las que caen investigadores amateurs. ¿Cómo? Primero, aún los investigadores con más experiencia no conocen todas la relaciones causa efecto que originan incidentes. Esto es especialmente cierto para las causas del error humano. Muchos “expertos” no tienen entrenamiento o comprenden la psicología detrás del error humano. Para combatir la falta de conocimiento, ellos recomiendan juntar equipos de investigadores con la esperanza de que alguien en el equipo vea la respuesta correcta. Para ellos, la composición del equipo de trabajo es crítica. Claro está que también dependerá de la habilidad del experto para convencer al resto del equipo que no detectó esa respuesta correcta. ¡Buena suerte con esto! Es más seguro que el miembro más “fuerte” del equipo imponga su opinión y lleve al equipo a las respuestas que le son más familiares (aquellas con las que él ha tenido éxito, pero no necesariamente la correcta).
Causitis Favoritus
Aún investigadores con experiencia caen frecuentemente en la trampa de la “causitis favorita”. Utilizan su experiencia para guiar la investigación. Esto los lleva a encontrar relaciones causa/efecto que les son cómodas y fáciles de explicar o que no requieren explicación por ser obvias. ¿Por qué? Porque están buscando precisamente eso – patrones de causa/efecto que les son familiares y eliminan la evidencia que indica otras relaciones. (El nombre técnico para este fenómeno es “parcialidad de confirmación”.) Mientras más experiencia tenga el investigador… más fácilmente caerá en esta trampa. El exponer este secreto no me va a ser más popular con los “gurus” investigadores expertos. Ellos nunca van a admitir que sufren de las mismas debilidades que los investigadores novatos cuando se trata de análisis de relaciones causa/efecto. Ellos siempre me han tratado de explicar que no tienen ideas preconcebidas acerca de la causa/efecto de un incidente; pero esta declaración se desploma una vez que se analiza las relaciones causa/efecto encontradas en forma independiente y confirma, una vez más, que la suposición de que los investigadores expertos conocen las relaciones causa/efecto de todos los incidentes de memoria y que son capaces de reconocerlas durante una investigación.
TapRooT® Supera la Causitis Favoritus
¿Cómo le hace TapRooT® para superar los problemas que se tienen con el conocimiento de los investigadores? De dos manera: Primero mantener la investigación enfocada, mientras se recolecta la información, en “¿qué fue lo que pasó?” De esa manera se evita que los investigadores salten a conclusiones encontrando causas, es más fácil que los investigadores sigan la evidencia hacia donde ella conduce que cuando tratan de llegar a donde quieren llegar. Recordemos que la principal herramienta que se utiliza para recolectar la información es la SnapCharT®. También podemos utilizar el Análisis de Cambios y Equifactor®, posiblemente PAHC, en casos más complejos. Esta combinación de herramientas avanzadas simplemente produce mejor información para analizar. Pero la verdadera magia atrás del análisis de causa raíz de TapRooT® es el Árbol de Causa Raíz y el Diccionario que lo acompaña. El Árbol sintetiza el conocimiento de cientos de expertos y lo pone a disposición de todos los investigadores (una lista de las fuentes del Árbol está en el Capítulo 1 del Libro de TapRooT®), y lo que es más, este conocimiento no tiene que estar en la cabeza de los investigadores, no hay que memorizarlo, ya que está inter-construido en el Árbol y el Diccionario. Aplicando este método sistemático, evitamos que los investigadores salten a conclusiones o impongan sus opiniones en el resto del equipo. La relación causa/efecto en el Árbol de Causa Raíz® no solamente viene de muchas fuentes confiables, pero también ha sido revisado, criticado y probado. Sobre esto también hay más de 20 años de retroalimentación de la base de internacional de usuarios y miembros del Consejo Consultivo. Esto lo hace de naturaleza única, para encontrar causas raíz reales a los diferentes problemas.
Secreto 3
Tienes qué entender lo que pasó, antes de intentar entender por qué pasó. Esto secreto parece obvio. Hay que entender lo que pasó. Sin embargo muchos investigadores empiezan preguntando “¿por qué pasó?”, cuando deberían de estar tratando de entender “¿qué fue lo que pasó?” Una vez que empezamos a preguntar “por qué”, empezamos a saltar a conclusiones. Y esto nos hace caer a las causas que adivinan el entrevistado o entrevistador, simplemente porque no intentaron entender desde un principio qué fue lo que pasó. Cómo Ayuda la SnapCharT®
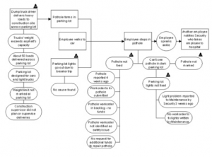
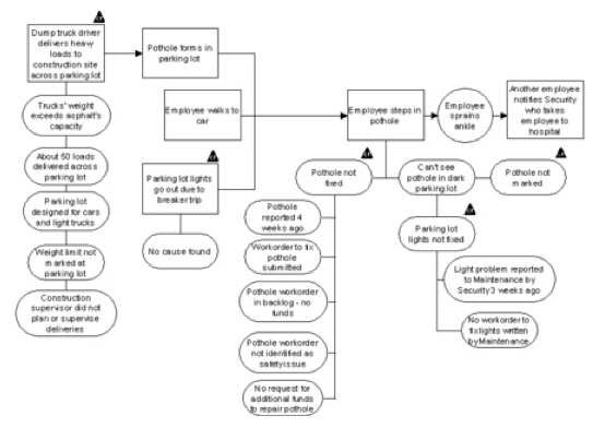
En el método TapRooT®, la primera herramienta que usa el investigador es la SnapCharT®. La SnapCharT® es una descripción visual de la evidencia. Enfoca al investigador en “¿qué fue lo que pasó?”. Cualquier suposición, pregunta pendiente de respuesta o hecho no verificado son fácilmente identificadas en sus cajas punteadas. Sin detener la investigación el investigador continúa buscando más evidencia dejando pendiente las suposiciones, continuando con la secuencia y con las diferentes condiciones asociadas a los eventos. Más tarde se buscará evidencia corroboratoria para intentar despejar las preguntas pendientes o confirmar las suposiciones. En muchos casos, al intentar despejar una suposición aparece una nueva secuencia de eventos y condiciones. La SnapCharT® es, en consecuencia y por definición, un documento evolutivo. En los cursos enseñamos las diferentes estaciones, etapas, de las SnapCharTs®. Cada una de estas etapas tiene un propósito que determina el nivel de detalle que se muestra en cada una de las SnapCharTs®. La SnapCharT® de Otoño incluye todos los Factores Causales y la evidencia necesaria, para encontrar las causas raíz del incidente. Ocasionalmente, un investigador puede redescubrir información adicional cuando recorre el Árbol de Causa Raíz®, para encontrar las causas raíz. Esta información requiere ser añadida (retroalimentada), a la SnapCharT® para completarla. Abajo vemos un ejemplo de SnapCharT® de Otoño.
Secreto 4
Las entrevistas no son acerca de hacer preguntas. “¿Qué qué?”, pudieran preguntar… a mí siempre me han dicho que haga preguntas en las entrevistas y qué pasa con la práctica de “preguntas cerradas y abiertas” que se enseña en los entrenamientos de causa raíz y qué pasa con eso de preguntar “¿por qué” 5 veces? Yo siempre he pensado que tenía que hacer preguntas durante una entrevista. Empecemos por el popular mito del 5-por qués. No repasaremos aquí todos los problemas de la técnica del 5-por qués. Sólo mencionaré el que aplica más frecuentemente a las entrevistas. Qué sucede… cuando le preguntas a una persona algo así como:
“¿Y por qué hiciste eso?”
¿Creen que la persona va a responder con información adicional o con una justificación? La pregunta de “Por qué” cierra el tren de “recuerdo” en el que queremos que la mente se enfoque y abre el tren de “justificación”. Después de todo, el propósito de la entrevista es para recolectar información, no justificarla. En seguida veremos el proceso completo de “preguntas” durante una entrevista. Si el propósito de la entrevista es para recolectar información, debemos usar un proceso que estimule el recordar. Los investigadores Fisher y Geiselman determinaron que el problema más grave que había con las entrevistas policiacas era que los policías interrumpían el tren de pensamiento de los testigos y por lo tanto su proceso de memoria con preguntas. No importaba si las preguntas eran abiertas o cerradas. Cada vez que el entrevistador interrumpía al entrevistado su memoria tenía que cambiar de engrane y no podían recordar tanto como hubieran podido. El entrevistador no obtenía datos importantes ya que datos fueron omitidos cuando el entrevistado fue distraído por nuevas preguntas. No solamente las interrupciones para preguntas causan problemas, sino también las preguntas que se hacen no ayudan a estimular el recuerdo. Fisher y Geiselman descubrieron un nuevo proceso de entrevistas llamado “entrevistas cognitivas” que ayudan al entrevistador a motivar a los entrevistados a recordar mucho más y por lo tanto mejoran la cantidad de información recolectada. Otro problema que detectaron Fisher y Geiselman fue que los entrevistados frecuentemente tratan de dar al entrevistador la información “más importante“. Ellos filtraban lo que le decían al entrevistador. El testigo no entendía que algunos de los detalles, que ellos pensaron que no eran importantes, era precisamente algo que el entrevistador realmente necesitaba, pero como el entrevistador no conocía ese detalle, no podía preguntar por él. Por lo tanto la información se perdía. El Curso de 5 Días de TapRooT® para Líderes de Equipo, incluye entrevistas cognitivas combinado con la técnica del SnapCharT®, para mejorar las entrevistas. Esto cambia la actitud del entrevistador de un proceso de preguntar a uno de escuchar. El proceso de entrevistas cognitivas motiva a los entrevistados a compartir toda la información que saben al estimular su proceso de memoria o recuerdo. También se le pide al entrevistado que proporcione todos los detalles que recuerde sin importar qué tan pequeños o poco importantes piense él que sean.
Secreto 5
No puedes resolver todos los problemas de desempeño humano con disciplina, entrenamiento y procedimientos. Si vemos la mayoría de las investigaciones de incidentes industriales, encontraremos estas tres acciones correctivas estándares:
1. Disciplina. Que se traduce “díganle al empleado que sea más cuidadoso cuando…”.
2. Entrenamiento. Esta es probablemente la más recurrida (y mal usada), de todas las acciones correctivas.
3. Procedimientos. Si no tienes uno, escríbelo. Si ya lo tienes, hazlo más largo. El mal uso de estas tres acciones correctivas estándar es la razón por la cual tantas investigaciones de accidentes no generan ninguna mejora en el desempeño, no resuelven ningún problema real. ¿Qué necesitamos hacer para obtener mejores resultados? Primero, mejor análisis de causa raíz. Segundo, desarrollar mejores acciones correctivas basadas en las causas raíz de los problemas. Y tercero, acciones correctivas que proporcionen las mejores barreras para errores futuros. TapRooT® proporciona un mejor análisis de causa raíz y el Manual de Acciones Correctivas® ayuda a los investigadores a desarrollar mejores acciones correctivas. Pero los cursos de 2, 3 y 5 días de TapRooT® también enseñan Análisis de Barreras y Protecciones para ayudar a los investigadores a entender que todas las acciones correctivas no son creadas iguales. Los estudiantes aprenden que hay una jerarquía de acciones correctivas potenciales y que no deben, simplemente, de usar las acciones correctivas que parecen más fáciles de implementar, sino que deben buscar la acción correctiva más robusta que asegure que el problema no volverá a ocurrir.
Secreto 6
Frecuentemente, las personas no pueden ver las acciones correctivas a pesar de que encuentran las causas raíz. ¿Por qué? Simplemente porque han hecho el trabajo de la misma manera por tanto tiempo, que no se pueden imaginar otra manera de hacerlo. Al principio no comprendía esto y pensaba que, una vez que una persona sabía la causa raíz de un problema, la respuesta debía ser obvia, pero los estudiantes de uno de mis cursos finalmente me convencieron de que estaba equivocado. En 1994, un grupo de estudiantes analizaron las causas raíz de un incidente relativamente sencillo. Una de las causas raíz era que las válvulas que estaban siendo operadas no tenían etiquetas. Hasta allí todo iba bien. Aquí está su acción correctiva:
Díganles a los operadores que sean más cuidadosos cuando operen válvulas sin etiquetas.
Simplemente no podían ver que las válvulas tenían que ser re-etiquetadas, estaba más allá de su experiencia o no habían tenido el apoyo institucional para re-etiquetarlas. Ese día fue cuando decidí que necesitábamos hacer algo diferente para ayudar a las gentes a ver alternativas diferentes de acciones correctivas. Esta revelación eventualmente llevó al desarrollo de un Módulo de Ayuda de Acciones Correctivas en el programa TapRooT®, y el Manual de Acciones Correctivas® que se entrega a cada estudiante en los cursos de 2 y 5 días. El Módulo de Ayuda de Acciones Correctivas proporciona sugerencias que ayudan al investigador a ver otras formas de resolver los problemas más allá de lo que es su experiencia. Esto no garantiza que tundra una respuesta correcta, pero indudablemente los apunta en la dirección correcta. También, el Manual de Acciones Correctivas® puede ser usado por la administración para revisar los resultados de los equipos de investigación y ver que haya explorado todas las alternativas.
Secreto 7
Ahora el secreto final…
Todas las investigaciones NO necesitan ser creadas iguales (pero algunos pasos de investigación no se pueden omitir).
He visto personas que se “encogen” cuando se sugiere hacer un análisis de causa raíz de un problema. Ellos piensan en un equipo de expertos pasando meses encerrados en un cuarto. Después de todo, el Buró de Seguridad Química se tomó tres años y gastó $3 Millones de Dólares investigando la explosión de la Refinería de Texas City. Es verdad que algunas investigaciones se toman mucho tiempo y cuestan demasiado, pero eso no significa que todas las investigaciones de causa raíz requieren tomar mucho tiempo y costar mucho dinero. El análisis de causa raíz debe escalarse al tamaño del problema y al riesgo de accidentes futuros con causas similares. Poco riesgo = investigación pequeña. Si el riesgo es grande entonces tomen más tiempo y más esfuerzo para ponerles puntos a todas las “i” y cruzar todas las “t”. La parte difícil de responder apropiadamente es proyectar el riesgo que tiene el problema antes que se inicie la investigación. Problemas muy simples pueden tener causas complejas que pudieran causar, en diferentes circunstancias, un accidente grande.
Escalamiento de una Investigación
El sistema TapRooT® es suficientemente flexible para acomodarse a cualquier tamaño de riesgo. Se usan algunas técnicas para todas las investigaciones. Otras solamente se usan en investigaciones mayores. Para accidentes simples un solo investigador dibuja una SnapCharT® sencilla de la secuencia de eventos, identifica uno, dos o tres Factores Causales fáciles de detectar, pudiendo trabajar con aquellos involucrados en un par de entrevistas. Una a dos horas en total. El dibujar una SnapCharT® se requiere porque hay que entender qué fue lo que pasó antes de encontrar por qué paso. El paso siguiente, toma los Factores Causales a través del Árbol de Causa Raíz (posiblemente una hora de trabajo), y luego una hora más para desarrollar acciones correctivas SMARTER basados en el Manual de Acciones Correctivas® y para documentarlo de alguna manera, de forma de estar listos para revisión y aprobación (aproximadamente ½ día de trabajo). ¿Y qué pasa si la administración dice que medio día es demasiado tiempo? ¿Por qué no preguntas 5 veces qué pasó y sugieren una acción correctiva? Claro que se puede hacer, pero no es hacer análisis de causa raíz. Eso es hacer una adivinanza e irse con ella.


Excelente análisis… queda uno desarmado… es como cuando limpias el vidrio de la ventana y comienza a entrar la luz…
Una muy buena herramienta. Enfocado en la realidad. Total, la investigación debe basarse en la realidad objetiva. Me gusta la opinión respecto a los investigadores expertos, es cierto que muchas veces con su experiencia y modo de ver, echan a perder la investigación.
Muy bueno el análisis, coincido con los planteos. Es muy fácil perder la objetividad. Muy interesante TapRoot.
Translated:
The analysis is very good, I agree with the proposals. It is very easy to lose objectivity. Very interesting TapRoot.
Buen analisis, yo tengo experiencia en EHS pero al leer Taproot me ha roto paradigmas, en hora buena!!!!!
Google translate: Good analysis, I have experience in EHS but reading Taproot has broken paradigms, in good time !!!!!
Excelentes análisis y herramientas, todo debe estar basado en la objetividad, muchas de las veces obviamos o caemos presos de nuestra experiencia y eso nos lleva a una mala investigación.
Excelente análisis y herramientas, todo debe estar basado en la objetividad, muchas de las veces obviamos o caemos presos de nuestra experiencia y eso nos lleva a una mala investigación.
Super recomendado el análisis de lectura, y muy interesante el Taproot.
interesante herramienta, es cierto que muchas veces se detecta la causa raíz y las acciones correctivas no son usadas.
No
Estos procesos con herramientas de cambio nos mejoran los tiempos para una ejor evaluación de un análisis causa raiz.
Las herramientas que se tienen mejoran los tiempos de un análisis de causa raiz. interesante!!.
Muy buena herramienta siempre e pensado que encontrar la causa raíz es lo mas difícil pero en realidad debe de ser objetiva para ofrecer ayudas de contención.
Excelente herramienta taproot de apoyo para llegar a la causa raiz
Muy buena herramienta , lo hace a uno pensar que aun con la experiencia queda uno desarmado si no se es humilde y objetivo, para encontrar la causa o raíz de algún problema es necesario tomar en cuenta a todos los involucrados sin descartar ninguna hipótesis por muy insignificante que parezca, El sistema TapRooT aplica para cualquier tipo de problema que deseemos solucionar aunado a las demás ayudas estupenda lectura
El sistema TapRooT muestra las herramientas para encontrar la causa raíz a una investigación aplicando las técnicas necesarias y recopilando todos los conocimientos para su correcta aplicación
excelente post! Los 7 secretos de la causa raíz nos ayudan a entender que no siempre tenemos la razón por cada secreto que describe el autor. El sistema TapRoot es un buen sistema con técnicas que se adaptan a cada situación.
Las técnicas que se pueden utilizar son muy interesantes y con la capacitación adecuada haria mucho mas fácil de enteder y dar solución a cada problema, desde la base causa raíz.
No mas especulaciones.
La secuencia de llevar cabo la investigación cambia por completo a la dinámica clásica, ésto lleva a mejores resultados y análisis de los problemas. Es mejor entender, incluso en nuestras situaciones actuales, qué esta sucediendo con nuestros procesos, procedimientos, inspecciones, etc., antes de llegar a conclusiones apresuradas. Muy buena herramienta para la investigación.
excelentes consejos de analizis, con procesos indicaciones y planeacion de situacines
excelentes consejos de analizis, con procesos indicaciones y planeacion de situacines, te hace considerar cada situacion que se pueda presentar ante el analizis de alguna situacion o problema en la recopilacion de datos ya que cada aspecto es importante en una salucion de algun problema
Es una herramienta muy util para tomar en cuentas todos los aspectos posibles ante una situaciones sometida a un analizis profundo, esta lectura te permite considerar aspectos que parecieran insignificantes pero que podrian ser tan importantes como cualquiera otro
Sin duda una gran herramienta que nos proporciona una oportunidad de mejora en toda la área, que además nos ayudara a entender los errores, accidentes y así prevenir su recurrencia.
Sin duda un gran post, realizar un buen análisis de causa raíz es una herramienta que nos ayudara a entender los errores, accidentes y prevenir su recurrencia, con ello obtendremos un mejor proceso.
El análisis causa raíz es un proceso muy interesante y de gran importancia.
Las herramientas de análisis causa raíz pueden ser de gran utilidad para enfrentar las diferentes causas del error y evitar la recurrencia del mismo.
Solicitud de cotizacion del sistema taproot
Saludos desde Venezuela,
Soy profesional de HSEQ con mas de 22 años. Apenas hacen 9 años conocí la Metodología TapRoot, me gustaría conocer mas sobre los software y si aun se continua utilizando el Diccionario y Libro de Acciones Correctivas (Estoy muy desactualizado).
Please see these links:
https://www.taproot.com/content/wp-content/uploads/2006/09/Using_the_TapRooTR_System.pdf
https://www.taproot.com/about/root-cause-analysis-fundamentals/
https://www.taproot.com/solutions/root-cause-analysis-software/
https://www.youtube.com/watch?v=TQxvAxDzK_M